数据迁移到共享存储卷实施方案
本文档详细说明如何将数据从镜像磁盘迁移到共享存储卷。共享存储卷支持区域概念,分为单区域桶和多区域桶两种类型,需要根据实际需求进行规划。
如果想直接迁移数据请跳转第 3 点【开始迁移】
2、迁移前规划
Section titled “2、迁移前规划”2.1 快速决策指南
Section titled “2.1 快速决策指南”您的情况 | 操作方案 | 关键步骤 |
没有存储桶 | 创建新存储桶 | 区域必须 = 云主机区域 |
有单区域桶,区域一致 | 直接挂载 | 无需额外配置 |
有单区域桶,区域不一致 | 转换为多区域桶 | 添加云主机区域 |
有多区域桶,包含云主机区域 | 直接挂载 | 无需额外配置 |
有多区域桶,不包含云主机区域 | 编辑存储桶 | 添加云主机区域 |
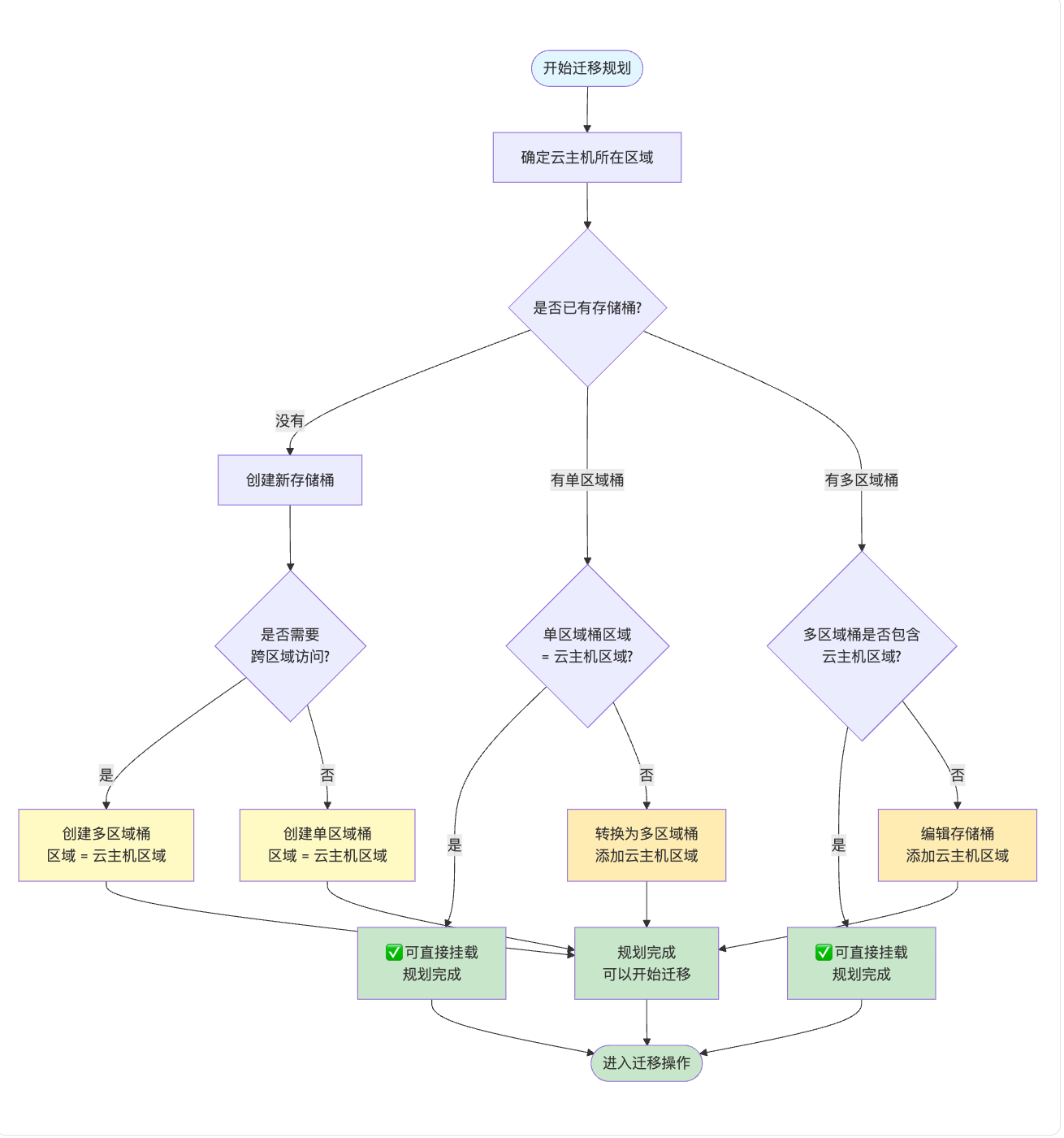
根据您的情况,选择对应的操作路径:
情况 1:还没有存储桶
Section titled “情况 1:还没有存储桶”-
操作:创建新存储桶
-
要求:存储桶区域必须与云主机区域一致
-
选择:
-
单区域桶:如果不需要跨区域访问
-
多区域桶:如果需要跨区域访问或未来可能迁移
情况 2:已有单区域桶
Section titled “情况 2:已有单区域桶”-
区域一致:直接挂载使用 ✅
-
区域不一致:转换为多区域桶,并添加云主机所在区域
情况 3:已有多区域桶
Section titled “情况 3:已有多区域桶”-
包含云主机区域:直接挂载使用 ✅
-
不包含云主机区域:编辑存储桶,添加云主机所在区域
步骤 1:确定云主机区域
Section titled “步骤 1:确定云主机区域”关键决策点:您的云主机实例部署在哪个区域?
操作:
- 查看云主机实例详情,确认所在区域
- 记录区域名称(如:重庆 A 区、北京区等)
步骤 2:检查现有存储桶
Section titled “步骤 2:检查现有存储桶”在”存储管理”页面检查您是否已有存储桶:
-
没有存储桶:进入”情况 1”操作流程
-
有单区域桶:检查区域是否匹配,进入”情况 2”操作流程
-
有多区域桶:检查是否包含云主机区域,进入”情况 3”操作流程
2.2 规划路线图(供参考)
Section titled “2.2 规划路线图(供参考)”
3、开始迁移
Section titled “3、开始迁移”
根据您的情况选择操作方案
3.1 情况 1:还没有存储桶
Section titled “3.1 情况 1:还没有存储桶”操作步骤
步骤 1:创建存储桶
-
进入”存储管理”页面
-
点击”创建存储桶”
-
填写存储桶信息:
-
名称:自定义(如:
my-models-bucket) -
简介:简要说明用途
-
存储大小:根据数据大小设置(建议预留 20% 余量)
-
存储桶类型:
-
单区域桶:如果不需要跨区域访问
-
多区域桶:如果需要跨区域访问或未来可能迁移
-
-
选择区域:必须选择与云主机相同的区域
-
-
点击”创建”
步骤 2:在云主机上挂载存储桶
-
进入云主机实例详情页
-
找到”常规”或”共享存储卷”部分
-
选择刚创建的存储桶
-
输入挂载路径(如:
/mnt/models)- 挂载路径必须以
/开头 - 建议使用有意义的路径名称
- 挂载路径必须以
-
点击”挂载”
步骤 3:迁移数据
在云主机实例中执行以下命令:
df -h | grep /mnt/models
find /path/to/large/models -type f | wc -lfind /mnt/models -type f | wc -l
du -sh /path/to/large/modelsdu -sh /mnt/models步骤 4:更新应用配置
- 修改应用代码中的路径配置
- 将原路径指向新的挂载路径
- 测试应用功能
步骤 5:清理镜像磁盘
rm -rf /path/to/large/models
df -h3.2 情况 2:已有单区域桶
Section titled “3.2 情况 2:已有单区域桶”3.2.1 场景 A:存储桶区域与云主机区域一致 ✅
Section titled “3.2.1 场景 A:存储桶区域与云主机区域一致 ✅”操作:直接挂载使用
- 进入云主机实例详情页
- 找到”常规”或”共享存储卷”部分
- 选择现有的单区域存储桶
- 输入挂载路径(如:
/mnt/models) - 点击”挂载”
- 按照”情况 1”的步骤 3-5 进行数据迁移
3.2.2 场景 B:存储桶区域与云主机区域不一致
Section titled “3.2.2 场景 B:存储桶区域与云主机区域不一致”操作:转换为多区域桶并添加云主机区域
步骤 1:转换存储桶类型
- 进入”存储管理”页面
- 找到需要转换的单区域存储桶
- 点击”编辑”或”转换为多区域桶”
- 添加云主机所在区域
- 保存更改
步骤 2:挂载并迁移
- 在云主机上挂载转换后的多区域存储桶
- 按照”情况 1”的步骤 3-5 进行数据迁移
3.3 情况 3:已有多区域桶
Section titled “3.3 情况 3:已有多区域桶”3.3.1 场景 A:多区域桶包含云主机区域 ✅
Section titled “3.3.1 场景 A:多区域桶包含云主机区域 ✅”操作:直接挂载使用
- 进入云主机实例详情页
- 找到”共享存储”或”存储配置”部分
- 选择现有的多区域存储桶
- 输入挂载路径(如:
/mnt/models) - 点击”挂载”
- 按照”情况 1”的步骤 3-5 进行数据迁移
3.3.2 场景 B:多区域桶不包含云主机区域
Section titled “3.3.2 场景 B:多区域桶不包含云主机区域”操作:编辑存储桶,添加云主机区域
步骤 1:编辑存储桶区域
- 进入”存储管理”页面
- 找到需要编辑的多区域存储桶
- 点击”编辑”
- 在区域列表中添加云主机所在区域
- 保存更改
步骤 2:挂载并迁移
- 在云主机上挂载编辑后的多区域存储桶
- 按照”情况 1”的步骤 3-5 进行数据迁移
3.4 通用迁移步骤(所有情况)
Section titled “3.4 通用迁移步骤(所有情况)”以下步骤适用于所有情况,在完成存储桶配置和挂载后执行:
3.4.1 步骤 1:迁移数据
Section titled “3.4.1 步骤 1:迁移数据”在云主机实例中执行以下命令:
df -h | grep /mnt/models
3.4.2 步骤 2:验证数据完整性
Section titled “3.4.2 步骤 2:验证数据完整性”find /path/to/large/models -type f | wc -lfind /mnt/models -type f | wc -l
du -sh /path/to/large/modelsdu -sh /mnt/models
md5sum /path/to/large/models/some-file > /tmp/original.md5md5sum /mnt/models/some-file > /tmp/migrated.md5diff /tmp/original.md5 /tmp/migrated.md53.4.3 步骤 3:更新应用配置
Section titled “3.4.3 步骤 3:更新应用配置”- 修改应用代码中的路径配置
- 将原路径指向新的挂载路径
- 测试应用功能
3.4.4 步骤 4:清理镜像磁盘
Section titled “3.4.4 步骤 4:清理镜像磁盘”rm -rf /path/to/large/models
df -h3.4.5 步骤 5:关机并保存镜像
Section titled “3.4.5 步骤 5:关机并保存镜像”4、核心概念
Section titled “4、核心概念”4.1. 区域概念
Section titled “4.1. 区域概念”-
共享存储卷具有区域属性,每个区域对应不同的物理位置
-
云主机实例也有区域属性,需要与存储卷区域匹配或通过预热实现跨区域访问
-
重要:云主机只能直接访问同区域的存储桶,跨区域访问需要预热
4.2. 存储桶类型
Section titled “4.2. 存储桶类型”单区域桶(Single Region Bucket)
Section titled “单区域桶(Single Region Bucket)”-
特点:数据只存储在一个区域
-
适用场景:
-
云主机和存储桶在同一区域
-
不需要跨区域访问
-
对成本敏感的场景,不会产生跨区域数据同步的流量费用
-
限制:无法直接跨区域访问,如需跨区域需要迁移数据
不会产生跨区域数据同步的流量费用,仅单区域可用
多区域桶(Multi Region Bucket)
Section titled “多区域桶(Multi Region Bucket)”-
特点:数据可以存储在多个区域,支持跨区域数据同步
-
适用场景:
-
需要在多个区域访问数据
-
需要高可用性
-
优势:
-
支持数据跨区域迁移
-
可以在不同区域预热数据,提升访问速度
-
更好的容灾能力
跨集群多任务可读写,数据实时同步,会产生数据同步的流量费用
4.3. 预热(Warmup)功能
Section titled “4.3. 预热(Warmup)功能”-
多区域桶可以将数据预热到指定区域
-
预热后,该区域的云主机可以快速访问数据
-
预热过程可能需要一定时间,取决于数据量大小
5、重要提示
Section titled “5、重要提示”5.1 区域匹配原则
Section titled “5.1 区域匹配原则”-
核心要求:存储桶必须包含云主机所在区域,才能被直接挂载
-
单区域桶:区域必须与云主机区域完全一致
-
多区域桶:必须包含云主机所在区域
5.2 转换和编辑说明
Section titled “5.2 转换和编辑说明”-
单区域桶转多区域桶:在存储管理页面找到”转换为多区域桶”或”编辑”功能
-
添加区域:编辑存储桶时,在区域列表中添加云主机所在区域
-
转换后:数据会自动同步到新添加的区域(可能需要一些时间)
6、注意事项
Section titled “6、注意事项”6.1. 区域匹配
Section titled “6.1. 区域匹配”-
重要:云主机只能直接访问同区域的存储桶
-
如果存储桶在其他区域,必须先预热才能挂载
-
单区域桶无法跨区域访问,如需跨区域请使用多区域桶
6.2. 挂载路径
Section titled “6.2. 挂载路径”- 挂载路径必须以
/开头(如:/mnt/data) - 确保挂载路径不存在或为空目录
- 不要挂载到系统关键目录(如:
/、/bin、/usr等)
6.3. 数据迁移
Section titled “6.3. 数据迁移”- 迁移前建议先备份重要数据
- 迁移后务必验证数据完整性
- 确认无误后再删除原数据
6.4. 性能考虑
Section titled “6.4. 性能考虑”- 多区域桶的预热需要时间,取决于数据量
- 首次访问可能需要等待预热完成
- 建议在低峰期进行大规模数据迁移
6.5. 成本考虑
Section titled “6.5. 成本考虑”- 多区域桶可能产生跨区域同步费用
- 预热操作可能产生额外流量传输费用
- 建议根据实际需求选择存储桶类型
7、验证和测试
Section titled “7、验证和测试”-
存储桶创建成功
-
存储桶区域配置正确
-
存储桶已挂载到云主机
-
挂载路径可正常访问
-
数据迁移完成
-
数据完整性验证通过
-
应用配置已更新
-
应用功能测试通过
-
原数据已清理
-
关机并保存镜像
8、获取帮助
Section titled “8、获取帮助”如果在迁移过程中遇到问题:
- 查看文档:
- [磁盘限额功能] 磁盘限额功能
- 联系支持:
- 客服支持
- 技术支持团队
- 常见问题:
- 存储桶无法挂载:检查区域是否匹配,是否需要预热
- 数据迁移失败:检查磁盘空间、网络连接
- 应用无法访问:检查挂载路径、文件权限